新闻资讯
news
东莞市环仪仪器科技有限公司
电话:0769 83482055
传真:0769 83482056
移动电话:15322932685/宋小姐
地址:广东省东莞市东坑镇龙坑兴业路3号
常见问题
飞溅水冲击浸没试验机的测试要求
iso 16750-4标准中的飞溅水冲击浸没试验,主要针对道路车辆进行的一项特定试验,目的是为了考核车辆受溅区域部件涉水时样品的机械结构是否会因为冷热冲击出现失效。试验需要用到飞溅水冲击浸没试验机,下面,我们来看看在测试中的一些测试要求。
飞溅水冲击浸没试验要求:
试验设备:环仪仪器 飞溅水冲击浸没试验机

试验依据:iso 16750-4
测试要求:
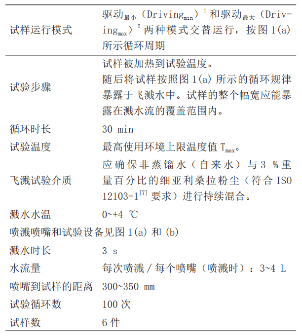
1.具有飞溅水的温度冲击试验的参数配置情况和试验条件要求详见下表。


2.实施试验期间,应重构对应部件在车辆中的安装位置。
3.试样放置方向一般与装车 / 车载方向一致。
4.热冲击-浸没测试按 iso 20653 中 ip x7 的配置要求和下表中的试验参数设置进行测试。实施试验期间,应重构对应部件在车辆中的安装位置。

为什么要做飞溅水冲击浸没试验?
iso 16750-4 标准中的飞溅水冲击浸没试验是一项针对道路车辆的关键环境可靠性测试,主要用于考核车辆受溅区域部件在涉水环境下是否会因高温与低温的急剧变化而发生结构失效。特别是对于高压电气部件,当其工作温度较高时突然接触到低温冰水,极易因为材料膨胀系数不同、密封结构热冲击失效等原因造成裂纹、变形或绝缘损坏。
随着汽车的快速发展,汽车零部件对环境适应性与安全性的要求日益提高。飞溅水冲击浸没试验已经成为汽车部件的重要可靠性验证项目之一。
如有试验疑问,可以访问“东莞环仪仪器”welcome网站官网,咨询相关技术人员。
上一篇: 飞溅水热冲击试验箱 下一篇: 飞溅冰水浸泡试验台的技术方案
飞溅水冲击浸没试验机的测试要求-welcome网站

环仪仪器厂家提供完整的welcome网站的售后服务,每一台环仪设备都有机身编号,只需提供机身号就可获得高效的覆盖全国30多个省市的welcome网站的售后服务,环仪承诺环境测试舱2年质保,终身维修,服务网点及周边地区确保2小时快速响应。


